在电源设计领域,高效率、高可靠性的DCDC降压模块一直是工程师关注的焦点。XBLW LM2596作为一款经典的150kHz 3A降压稳压芯片,以其优异的性能和简洁的外围电路设计,广泛应用于各类电源系统中。
一、XBLW LM2596 DCDC参数性能介绍
XBLW LM2596是一款单片集成的降压开关稳压器,具备优异的线性和负载调节能力,最大输出电流可达3A。该芯片提供3.3V、5V、12V固定输出以及可调输出版本,输出电压范围可达1.23V至37V。
主要特性:
l 输入电压范围:6V~40V(最大耐受45V)
l 固定开关频率:150kHz,滤波器元件体积小
l 最少仅需4个外部元件即可工作
l 内置热关断与电流限制保护
l 支持TTL电平关断控制,待机电流低至50μA
l 效率高达88%(12V输出条件下)
典型应用场景:
高效率降压稳压电源
线性稳压器的前置稳压器
板载开关电源模块
正负电压转换(BuckBoost拓扑)
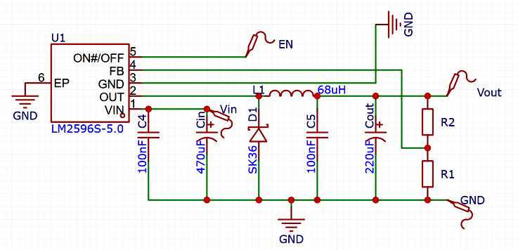
典型应用电路(5V输出):

电路说明:
输入电容CIN:建议使用低ESR电解电容,靠近芯片引脚布局
电感L1:根据负载电流选择,推荐33µH~100µH,详细可见规格书。
续流二极管D1:建议根据应用使用肖特基二极管
输出电容COUT:低ESR电解,确保环路稳定
PCB布局建议:
开关引脚(OUTPUT)走线尽量短,减少噪声
反馈线远离功率回路,走线尽量短,避免干扰
芯片底部铺铜加强散热(TO263封装)

二、原理图和PCB展示


三、芯伯乐产品优势
交期
芯伯乐拥有稳定的供应链体系和自动化生产线,支持TO220和TO263两种封装,常规型号库存充足,支持小批量快速交付,大订单可安排专线生产,保障项目进度。
价格
凭借本土化生产与规模化采购优势,XBLWLM2596在保持高性能的同时,具备极具竞争力的价格,助力客户降低BOM成本,提升产品市场竞争力。
性能优势
1.高可靠性:全系列产品经过严格测试,支持40℃~+125℃工作温度范围,适用于工业与车载环境。
2.设计简便:内置频率补偿与保护功能,大幅减少外围元件数量,降低设计复杂度。
3.兼容性强:引脚与标准LM2596完全兼容,便于现有方案升级与替换。
4.技术支持完善:提供详细数据手册、典型应用电路及选型指导,助力客户快速落地产品。
结语
XBLWLM2596以其稳定高效的表现,成为众多DCDC降压应用的理想选择。无论是在消费电子、工业控制还是通信设备中,它都能提供可靠、高效的电源解决方案。芯伯乐将持续致力于为客户提供高性能、高性价比的电源管理芯片,助力中国智造。