在各类需要精准计时、日历功能及数据备份的嵌入式系统中,实时时钟芯片(RTC)是不可或缺的核心元件。芯伯乐XBLW DS1302作为一款具备涓流充电功能的实时时钟芯片,集成了31字节静态RAM,通过简单的三线串行接口与微处理器通信,广泛应用于智能时钟、便携仪器、传真机、工业控制等场景。
一、产品概述
XBLW DS1302是一款CMOS实时时钟/日历芯片,内置31字节静态RAM,支持秒、分、时、日、月、年和星期的计时,具备闰年自动调整功能。通过CE、SCLK和I/O三线串行接口通信,数据可按单字节或突发模式传输,极大简化MCU控制逻辑。

主要特性一览:

二、核心优势
- 极简三线接口:仅需CE、SCLK、I/O三根线,节省MCU引脚资源。
- 涓流充电功能:支持备用电池或超级电容进行供电。
- 内置RAM:31字节静态RAM,可用于存储系统参数或临时数据。
- 宽电压工作:2.0V~5.5V,兼容多种电源系统。
- 低功耗运行:计时模式下电流低于1µA,适合电池供电设备。
- 工业级温度范围:支持-40℃ ~ +85℃工业应用环境。
三、典型应用场景
l 智能时钟
在现代智能时钟、桌面万年历及数字相框等产品中,XBLW DS1302作为核心计时单元,提供了精准可靠的年、月、日、星期、时、分、秒信息。其内置的31字节静态RAM,可用于存储用户设定的多个闹钟时间、自定义显示内容或特殊日期提醒,极大丰富了智能时钟的功能性。

l 工业控制系统与数据记录仪
在要求苛刻的工业控制环境中,可靠的时间基准和事件记录能力至关重要。芯伯乐XBLW DS1302凭借其宽电压范围、工业级温度适应性以及内置的数据保持能力,成为PLC(可编程逻辑控制器)、智能传感器、数据记录仪等工业设备的理想时间管理核心。

l 电动车仪表盘
在现代智能电动车及电动摩托车的设计中,仪表盘已从简单的显示单元演进为车辆的“智能信息中枢”。芯伯乐XBLW DS1302实时时钟芯片在其中扮演着不可或缺的角色,它为仪表盘提供了精准的时间基准和可靠的非易失性存储,是实现高级功能与提升用户体验的关键元件。

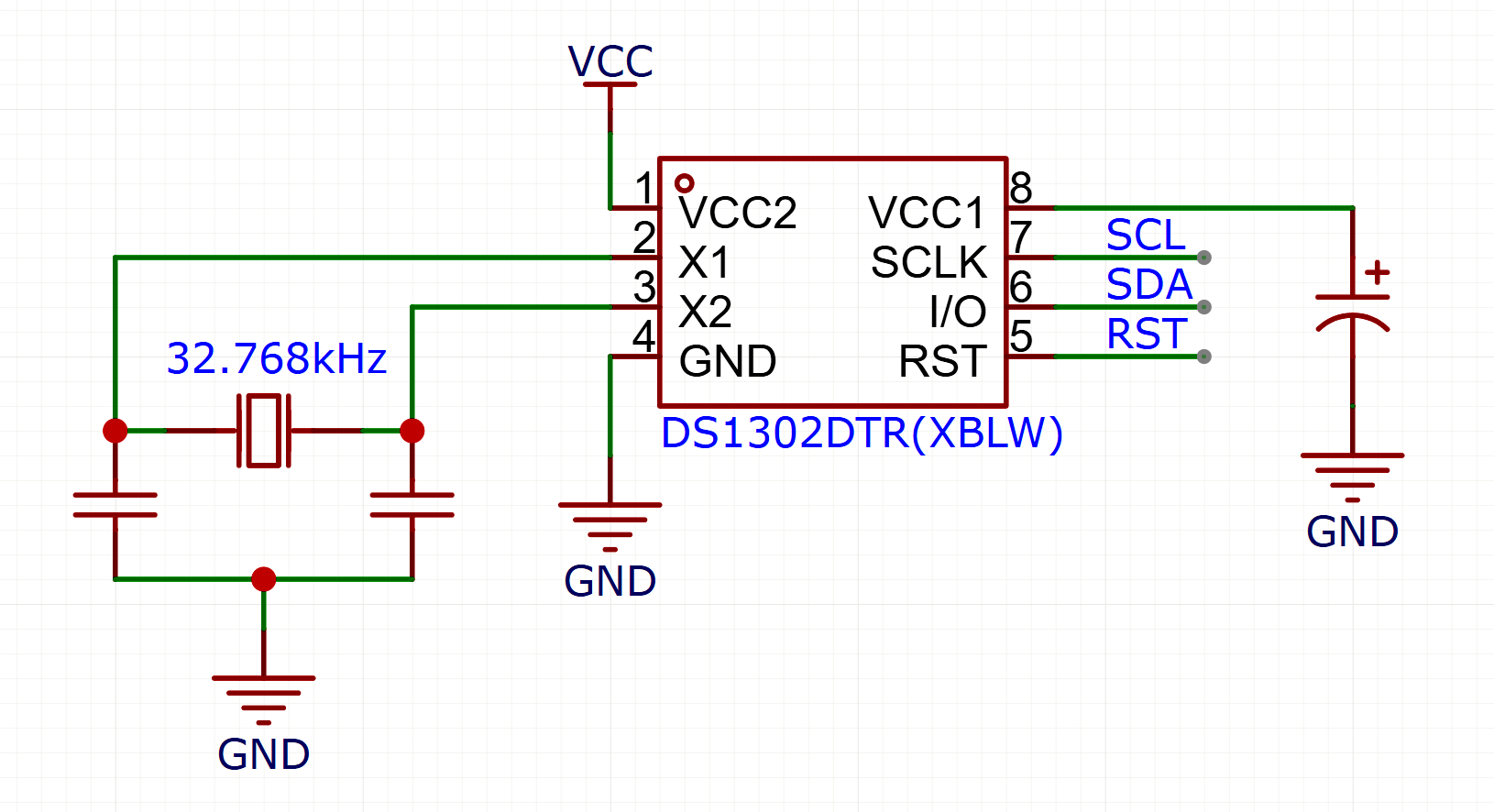
四、典型应用电路设计指南
基本接线说明:

- Vcc1:接备用电源(电池或超级电容)
- Vcc2:接主电源(2.0V~5.5V)
- GND:接地
- X1、X2:接32.768kHz晶振
- CE、SCLK、I/O:接MCU对应通讯引脚
> 设计提示:
> - 晶振负载电容建议选用7pF,配合内部电路实现精准计时。
> - 若使用涓流充电功能,需配置TCS、DS和RS寄存器。
> - 为提高抗干扰能力,建议在I/O、SCLK、CE线上加上拉电阻。
五、总结
芯伯乐XBLW DS1302以其极简的三线接口、内置RAM、涓流充电功能和宽电压工作范围,成为嵌入式系统中实时时钟设计的理想选择。无论是在对功耗敏感的表计设备,还是在需要数据备份的工业控制系统中,DS1302都能提供稳定可靠的时间基准与灵活的数据存储能力,助力工程师构建更加精准、高效的嵌入式产品。