一、芯片概述

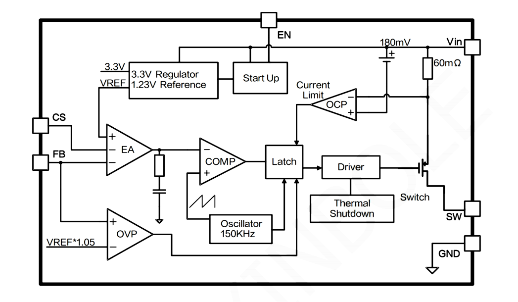
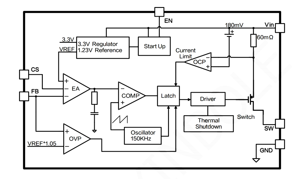
XBLW-XBL4001是一款降压型(Buck)直流转换器,具备4.5V~40V的宽输入电压范围,可调输出电压范围在1.235V~37V之间。其固定开关频率为150kHz,最大输出电流可达5A(ESOP-8封装)。芯片采用电压模式非同步PWM控制,具备ON/OFF关断控制功能,可通过逻辑电平控制芯片启停。
二、性能特点
01 丨 宽输入电压
XBLW-XBL4001 4.5V~40V的宽输入电压范围能够适应多种电源输入场景。应对复杂的电路环境,为各类传感器、控制器等提供稳定的电源支持。
02 丨 可调输出电压
03 丨 内置MOSFET
XBLW-XBL4001内置了MOSFET,简化了电路设计并减少了外围元件的使用,使用时仅需少量的外围器件即可正常工作。这不仅提高了系统的集成度和可靠性,还为工程师节省了宝贵的设计时间和成本。
04 丨 低功耗待机模式
XBLW-XBL4001具备低功耗待机模式,有效提升系统能效。在待机状态下,芯片的功耗降低静态电流仅有3.5mA,这对于需要长时间运行的设备尤为重要,能够有效延长设备的使用寿
三、保护功能与控制特点
01 丨 过温保护
XBLW-XBL4001 配备了过温保护功能,能够实时监测芯片温度。当温度过高时,芯片会自动关闭输出,避免因过热导致的芯片损坏,确保设备在极端条件下的安全运行。
02 丨 过流保护
XBLW-XBL4001具备过流保护功能,能够精确限制输出电流。可以防止因后级器件过载或短路引发的故障,为芯片和整个系统提供了稳定的安全保护。
03 丨 关断控制功能
XBLW-XBL4001拥有关断控制功能,可以通过逻辑电平控制芯片输出启停。使用时仅需将芯片EN引脚接上高电平或浮空即可将其打开输出(高开低关)。
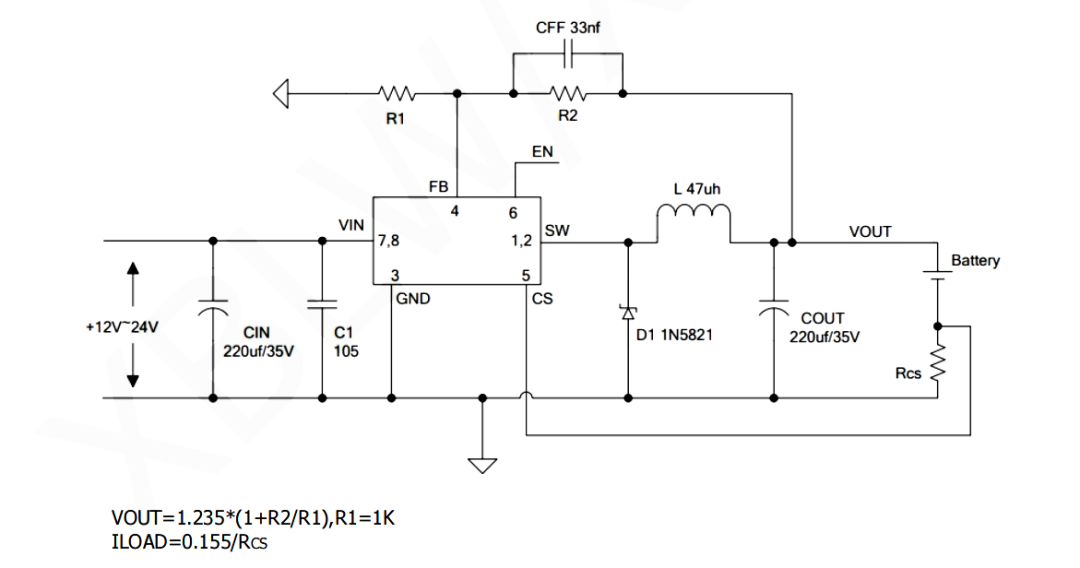
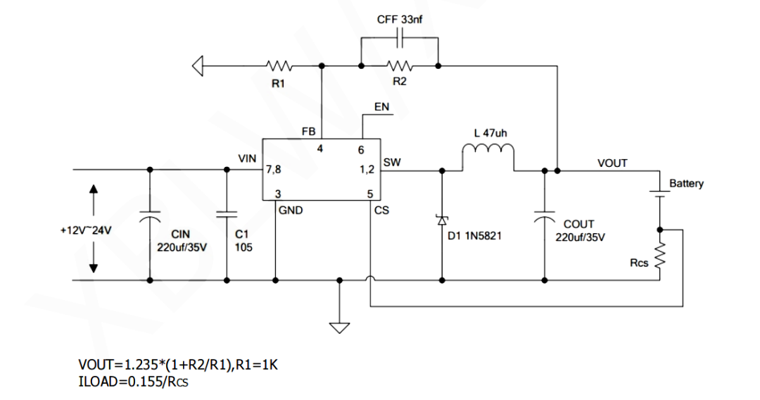
四、典型应用电路

5V/5A输出电路
XBLW-XBL4001在输出5V/5A时,外围电路设计较为简单。根据公式Uout=1.235*(1+R2/R1),当R1=1KΩ时,R2=3KΩ即可得到5V的输出电压。

12V/4A输出电路
XBLW-XBL4001在输出12V/4A时,根据公式Uout=1.235*(1+R2/R1),当R1=1KΩ时,R2=8.7KΩ即可得到12V的输出电压。

待机模式控制电路
XBLW-XBL4001的待机模式控制电路能够通过逻辑电平控制芯片输出,XBLW-XBL4001 EN脚控制逻辑为高电平或者悬空为开启输出,低电平关闭输出,即高开低关。使用时只需对XBL4001第六脚EN脚接入对应逻辑电平即可实现对输出的使能,这种控制方式简单有效,为系统的功耗及后续电路的运行提供了简单的控制方法。

五、封装形式


XBLW-XBL4001提供SOP-8和ESOP-8两种封装形式。SOP-8封装最大带载2A电流适合一般对电流要求不大的电路。ESOP-8封装在SOP-8基础上优化了散热性能,相较于SOP-8封装带载能力提高到了5A,适合高功率密度的设计,能够有效提高芯片的散热效率,延长芯片的使用寿命。
六、电气性能参数

七、绝对最大额定值与操作条件

注:超过最大额定应力可能会对设备造成永久性损坏。需注意,这只代表应力等级,并不意味着设备在这些或高于所指示的其他条件下仍能正常工作。长时间处于绝对最大额定值条件下,可能会对设备的可靠性产生不利影响,在使用过程中应尽量避免。
八、总结