在精密信号采集、传感器接口和电池供电系统中,对运算放大器的要求越来越高:不仅要具备极低的失调电压和漂移,还需兼顾低功耗、宽工作电压和良好的抗干扰能力。芯伯乐(XBLW)推出的XOPA333(单通道)和XOPA2333(双通道)系列零漂移CMOS运算放大器,凭借其15uV超低失调电压、350kHz带宽、26uA超低功耗等特性,成为工业控制、医疗设备和精密测量领域的理想选择。

一、新品推荐:XOPA333/XOPA2333系列
XOPA333/XOPA2333是芯伯乐推出的高性能零漂移运算放大器系列,采用先进的斩波稳零技术,能够实时测量和补偿输入失调电压,消除时间和温度变化带来的漂移及1/f噪声影响。其典型失调电压漂移仅为±50nV/℃,确保在全温度范围内保持高精度。
二、核心特性:
-超高直流精度:输入失调电压低至±15uV(最大值)
-极低漂移:±50nV/℃(最大值)
-高开环增益:112dB
-低功耗:每通道静态电流仅26uA
-宽电源范围:工作电压1.8V至5.5V
-轨到轨输入输出:支持高侧和低侧信号检测
-增强型EMI防护:提升系统抗干扰能力
-ESD防护:5kVHBM,适合工业级应用
三、应用场景:
-精密电流检测
-温度、压力和位置传感器
-医疗仪器(如电子秤、体温计)
-热电偶放大器
-应变计信号调理


四、电路设计指南
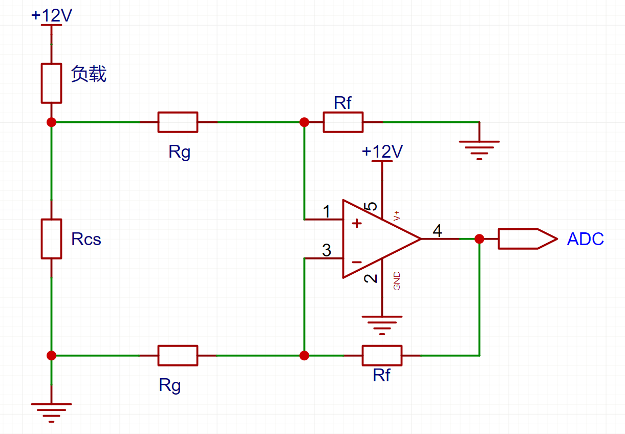
l 低侧电流检测电路

XOPA333非常适合用于低侧电流检测应用。上图为典型电路,增益由R2/R1决定,公式为Vout = (1 + Rf/Rg) × ( I_load × Rcs)。输出与负载电流成正比,适合电池管理系统和电源监控。
l 差分放大电路

如图为差分信号放大电路。如果电阻比相等R1=R3,R2=R4,则Vout= R2 / R1 ( Vp - Vn ) + VREF。
此电路非常适合用于差分微小信号的放大,XOPA333/XOPA2333的零漂移(自动校准)、极低失调电压与温漂、高共模抑制比(CMRR)等优势,使信号放大更准确、误差更小。
五、选型指导
型号 | 通道数 | 封装选项 | 带宽 | 静态电流 | 失调电压 | 适用场景 |
XOPA333AIDBVR | 单通道 | SOT23-5 | 350kHz | 26uA | ±15uV | 精密传感器、便携设备 |
XOPA333AIDR | 单通道 | SOP-8 | 350kHz | 26uA | ±15uV | 通用精密放大 |
XOPA2333AIDR | 双通道 | SOP-8 | 350kHz | 26uA | ±15uV | 差分放大、电流检测 |
XOPA2333AIDGKR | 双通道 | MSOP-8 | 350kHz | 26uA | ±15uV | 空间受限的高精度应用 |
六、布板设计建议
为实现XOPA333/XOPA2333的最佳性能,建议在PCB布局中注意以下几点:
1.避免热电偶效应:使用低热电势材料,保持输入引脚温度一致,避免产生Seebeck电压。
2.使用保护环:在输入引脚周围布置保护环,并连接到同相输入端,减少漏电流。
3.减少输入输出耦合:输入输出走线避免平行布置,减少寄生电容带来的正反馈。
4.地平面设计:使用地平面有助于散热和抗干扰,但注意避免引入地环路噪声。
5.电源去耦:在每个电源引脚附近放置0.1uF陶瓷电容,减少电源噪声影响。
七、国外替代型号对比
型号 | 品牌 | 失调电压 | 带宽 | 静态电流 | 特性说明 |
XOPA333 | 芯伯乐(XBLW) | 3uV | 350kHz | 26uA | 零漂移、轨到轨、低功耗 |
AD8628 | ADI | 1uV | 2.5MHz | 850uA | 高带宽,功耗高 |
AD8551 | ADI | 1uV | 1.5MHz | 850uA | 高精度,适合仪器仪表 |
OPA333 | TI | 2uV | 350kHz | 17uA | 性能接近,成本较高 |
MCP6V01 | Microchip | 2uV | 1.3MHz | 300uA | 高带宽,功耗较高 |
AS333 | Diodes | 8uV | 350kHz | 17uA | 性能接近,成本较高 |
NCS333 | ONSEMI | 3.5uV | 350kHz | 21uA | 性能接近,成本较高 |
芯伯乐XOPA333/XOPA2333在保证高精度的同时,提供了极具竞争力的性价比,是国产替代进口品牌的优秀选择。
八、总结
芯伯乐XOPA333/XOPA2333系列零漂移运放以其超低失调电压、极低漂移、低功耗和宽工作电压等优势,广泛应用于精密测量、工业控制等领域。无论是作为电流检测、传感器放大还是信号调理的核心器件,XOPA333/XOPA2333都能为系统提供稳定可靠的性能表现,助力工程师在成本与性能之间取得最佳平衡。