电流检测是电子电路进行感知及保护的核心,通过对回路电流的实时采集、精准转换与信号分析,为系统安全防护、闭环控制等提供关键数据支撑。其广泛应用于电机驱动、工业测控等领域,是保障设备可靠运行的关键。市面上主流的检测方式有两类:一类是以欧姆定律为原理的电阻检测法,一种是以霍尔效应为原理的霍尔隔离检测法。
电阻检测法:
l 低侧电流检测
检测电阻置于负载与地之间,放大器测量低侧采集电阻两端压降。

l 高侧电流检测
检测电阻置于电源与负载之间,放大器测量高侧采集电阻上的压降。

隔离检测法:
l 霍尔电流检测:
采用XBL GT712霍尔效应传感器或电流互感器,实现电气隔离测量,适用于高压系统。

电流检测放大器是一种专门用于测量电流的差分放大器,其核心功能是将流经检测电阻(分流器)的小电压信号放大至适合ADC采样的电平。其基本工作原理遵循欧姆定律:通过测量已知阻值检测电阻两端的压降,计算得到电流值。
关键性能参数包括:
· 共模电压范围
· 输入偏置电流
· 增益误差和漂移
· 带宽与响应时间
· CMRR(共模抑制比)

INA180/181电流检测放大器集成了精密匹配电阻网络,提供固定增益(如20V/V、50V/V、100V/V等),显著降低温度漂移和增益误差。
1. 采集原理及实现方案
低侧检测将采样电阻串联在负载与地之间,使用电流感应放大器或运算放大器放大电阻两端压降。
l 基于INA180/181的设计方案:
原理图:

负载电流I_load=Vout/ (Rcs ×增益倍数)
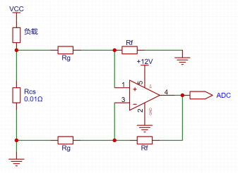
l 基于LMV321(运算放大器)的设计方案:
原理图:

典型电路配置为差分放大器结构:
Vout = (1 + Rf/Rg) × ( I_load × Rcs)
2. 优缺点分析
· 优点:
电路简单,成本低廉
对运放共模输入范围要求低
可直接使用单电源供电的通用运放
接地参考,测量系统简单
· 缺点:
破坏系统地完整性,负载端不直接接地
无法检测对地短路故障
采样电阻压降会降低负载有效电压
大电流时地线扰动影响测量精度
3. 适用场景
· 成本敏感的低压应用
· 电流较小的便携设备
· 不需要检测对地短路的场合

1. 采集原理及实现方案
高侧检测将采样电阻置于电源与负载之间,直接测量电源轨上的电流。
基于INA180/INA181的设计方案:
典型应用电路:

采集电流I_load=Vout/ (Rcs ×增益倍数)
INA180/INA181关键特性:
· 宽共模电压范围:-0.2V至+30V
· 固定增益版本:20V/V、50V/V、100V/V、200V/V
· 低输入偏置电流:-6uA
· 高CMRR:100dB
· 工作温度范围:-40℃至+125℃
2. 优缺点分析
优点:
· 保持系统的完整性
· 可检测对地短路故障
· 适合大电流、高精度测量
· 集成方案精度高、温漂小
缺点:
· 需要高共模抑制比放大器
· 成本相对较高
· 对放大器共模输入范围要求高
3. 适用场景
· 需要监测对地短路的电源系统
· 大电流应用
· 对测量精度要求高的场合
· 多电源系统,需要保持公共接地完整性


· 通用型:XBLW LM321、XBLW LM358
o 低成本,单/双通道
o 适合精度要求不高的消费类产品
· 精密型:XBLW LMV321、XBLW INA180、XBLW INA181
o 低失调电压,低漂移
o 适合需要较高精度的便携设备
· 通用高压:XBLW INA180、XBLW INA181
o 共模电压最高30V,多种增益可选
o 适合12V/24V工业及汽车系统
低侧检测 | 高侧检测 | |
成本 | 低 | 中高 |
精度 | 中等 | 高 |
电路复杂度 | 简单 | 中等 |
故障检测能力 | 弱 | 强 |
接地影响 | 有 | 无 |
推荐应用 | 消费电子、电池供电设备 | 工业控制、汽车电子、电源系统 |
1. 确定关键需求:
o 测量范围与精度要求
o 系统电压与共模电压
o 故障检测需求
o 成本限制与尺寸约束
2. 选择检测位置:
o 若系统对地完整性敏感或需短路检测→选择高侧检测
o 若成本敏感、低压小电流→考虑低侧检测
o 若高压隔离需求→考虑隔离方案
3. 器件选型要点:
o 根据最大共模电压选择放大器
o 根据电流范围和ADC分辨率计算采样电阻
o 考虑温漂对长期精度的影响
o 评估带宽需求与抗扰度要求
4. 布局布线建议:
o 采样电阻使用开尔文连接
o 放大器尽可能靠近采样电阻
o 敏感模拟信号远离功率走线
o 适当添加滤波与保护电路
现代电流检测放大器如INA180/181系列集成方案,极大简化了设计难度,提高了系统可靠性。对于大多数工业与汽车应用,高侧检测已成为首选方案。芯伯乐的INA180/181系列即是针对客户对于高侧电流检测及保护而开发,相较于其他方案提供更便捷更精准的电流检测方案。